科技创新 情报先行
工业和信息化部官网日前更新的信息显示,工信部高新技术司设置了“未来产业处”。
国家部委首次为未来产业
专门设置业务主管机构
此次“未来产业处”的设置,是国家部委首次为未来产业专门设置业务主管机构,意味着未来产业已进入国家产业布局规划,以技术创新推动产业创新、加快产业落地和壮大将成为未来产业发展的方向。
未来产业处成立的目的及意义
一、成立目的
3、培育新质生产力:未来产业是新兴产业的重要组成部分,通过发展未来产业,可以培育出新的经济增长点和动力源。
二、成立意义
1、促进经济高质量发展:未来产业是引领经济发展的新引擎,其发展有助于推动经济的高质量发展,提升国家的综合国力。
2、提升国际竞争力:通过发展未来产业,可以增强我国在全球产业链和价值链中的地位,提升国际竞争力。
3、推动社会可持续发展:未来产业的发展将带来更加环保、高效的生产方式和生活方式,有助于推动社会的可持续发展。
3、推动社会可持续发展:未来产业的发展将带来更加环保、高效的生产方式和生活方式,有助于推动社会的可持续发展。
《关于推动未来产业创新发展的实施意见》全面布局未来产业
根据工信部等七部门于2024年1月印发的《关于推动未来产业创新发展的实施意见》,未来产业被定义为“由前沿技术驱动,当前处于孕育萌发阶段或产业化初期,是具有显著战略性、引领性、颠覆性和不确定性的前瞻性新兴产业。”大力发展未来产业,是引领科技进步、带动产业升级、培育新质生产力的战略选择。
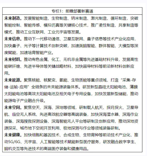
2024年政府工作报告提出积极培育新兴产业和未来产业。政府工作报告列出的2024年工作任务包括,制定未来产业发展规划,开辟量子技术、生命科学等新赛道,创建一批未来产业先导区。在这个实施意见中,重点规划了未来制造、未来信息、未来材料、未来能源、未来空间和未来健康六大产业方向,人形机器人、脑机接口、超大规模新型智算中心、量子科学、6G网络设备、量子计算机等产业被列为其中的标志性产业。
一、政策一图读懂
声明
如涉及内容、版权和其它问题,请在30日内后台联系,我们将在第一时间更正或删除。
 
                             
                             
                             
                             
                 
                 
                 
                
发表评论 取消回复